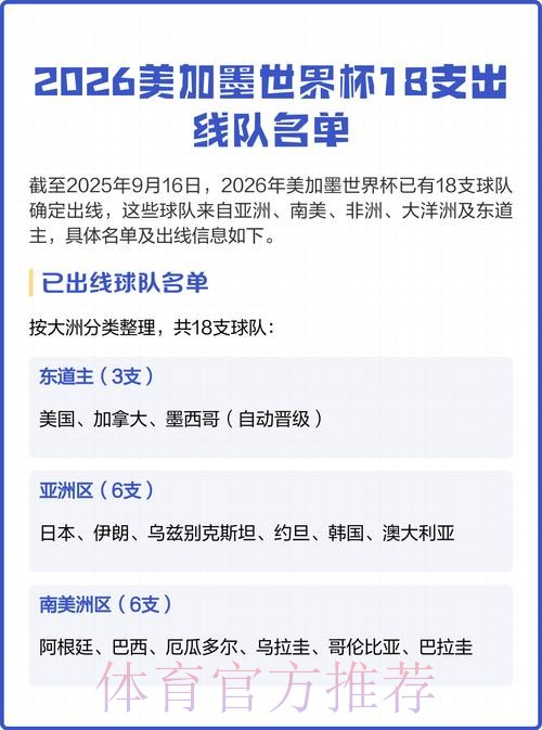
2026美加墨世界杯球队名单在哪里看
2026美加墨世界杯球队名单在哪里看全网权威渠道梳理
当足球迷开始倒数期待2026年美加墨世界杯的时候,一个绕不开的问题就是——各支国家队的最新球队名单究竟该去哪里看才算可靠。从预选赛大名单到最终26人大名单,从官方发布到媒体预测,再到即时伤病调整,信息源太多反而让人无从下手。想第一时间了解梅西是否继续出征、姆巴佩身边的锋线搭档有哪些、国足若晋级会带上哪几位新人,前提都是找对渠道、看对版本。很多人随手一搜“2026美加墨世界杯球队名单在哪里看”,常常被不完整的名单、过期的预测或者“标题党”误导,因此有必要系统梳理一套清晰、实用又相对权威的“找名单指南”。
理解球队名单的几个关键时间点

在讨论去哪里看名单之前,先要弄清楚你想看的到底是哪一类名单。世界杯相关名单大致可以分为三个阶段:一是预选赛期间的阶段性名单,二是世界杯前的初选大名单,三是开赛前提交给国际足联的最终参赛名单。不同阶段名单来源和稳定程度不同。预选赛阶段,主教练会不断尝试新阵容,名单变动频繁,更适合关注“谁被考察”“谁被弃用”;初选大名单则用来保证伤病和状态波动有余地,一般人数较多;而真正意义上的“2026美加墨世界杯球队名单”,通常指的是国际足联在官网上公布、各大协会确认的最终26人参赛名单。在搜索和阅读时最好留意发布时间和名单性质,别把某场热身赛征召的23人当成最终阵容。
首选渠道 国际足联官方平台
如果只想记住一个答案,那么FIFA官网和其官方App应该是你的首选。国际足联会在各参赛队正式提交最终名单并审核通过后,统一在官网的赛事专区中公布,每一支球队都有独立页面,包含球员姓名、位置、出生日期、所属俱乐部,有时还附带世界杯参赛经验等信息。相较于其他媒体,FIFA官方的好处在于“权威”和“版本统一”:一旦在这里看到的名单,基本可以视为最终参赛阵容,没有“预测”的成分,也不会出现一些媒体误写、漏写的情况。许多资深球迷在讨论“2026美加墨世界杯球队名单在哪里看”时都会强调,哪怕平时在社交媒体获取消息,一到开赛前的关键阶段,仍然会回到FIFA官网做一次交叉核对,这已经成为一种习惯。
各国足协官网和社交媒体的价值
相比国际足联这种“终审”角色,各国足协则扮演着“第一发布者”的身份。通常国家队主帅会在一场发布会上宣布最新名单,然后由足协官网、官方微博或推特类账号同步推送,附上球员照片和简要说明。比如巴西足协会在官网做一个专题页,阿根廷足协可能在社交平台发布一张完整名单海报并配上解读长文。对于想深挖背景的球迷来说,这类渠道最具“故事感”:为什么这位老将落选 为何某位新人获得破格提拔 主教练在发布会上如何评价阵容平衡,都能在足协的官方内容中找到线索。一位长期研究欧洲杯和世界杯的球迷就曾分享经验,他在寻找2022年世界杯球队名单时,先在FIFA官网看最终版本,再逐一回到各国足协网站查早期公布的初选名单和新闻稿,从中梳理出每支球队的“阵容演变路径”,这种方法同样适用于2026美加墨世界杯。
专业体育媒体与数据网站的互补作用

除了官方,权威体育媒体和数据平台也是查看球队名单的重要通道。像世界范围内知名的体育媒体,会在各队公布名单后迅速做汇总专题,不仅提供完整名单,还附带简评、实力分析以及可能的主力阵容预测。而专业数据网站更进一步,往往会在名单确认后为每位球员建立2026世界杯赛季的数据档案,记录其俱乐部表现、国家队进球数、位置分布等。对一般球迷来说,在搜索“2026美加墨世界杯球队名单在哪里看”时,很容易先跳到这些媒体专题,它们的优势是信息整合和阅读体验:界面清晰,有位置分类,有图表和阵型图,更容易快速了解一支球队的整体构成。不过需要注意的是,这些平台在最终名单出炉前常会给出“预测阵容”,标题和页面风格与正式名单很像,阅读时建议结合官方发布时间和“官方确认”字样做判断,不要把赛前预测当成最终结果。
社交平台与自媒体信息需要筛选
随着社交媒体发展,很多球迷习惯在微博、抖音或海外社交平台搜“2026美加墨世界杯球队名单在哪里看”一类关键词,希望快速看到剪好的图表或短视频解读。这种方式的优势是即时和轻松:有人会将名单做成图卡,按位置分区;有人则制作阵型战术演示视频,对每名球员进行点评。也正因为门槛降低,信息良莠不齐,一些账号会提前发布“推测名单”,甚至以“官宣在即”为噱头博眼球,一旦你只看标题和封面图,很可能误以为已经是权威版本。因此在使用社交平台时,可以采取一种折中策略——把它当成“发现渠道”和“解说辅助”,一旦看到某支球队名单引起兴趣,再回到FIFA或足协官网进行核实,这样既保留了社交媒体的趣味和速度,又不至于被错误信息带节奏。
中文用户如何更高效找到可靠名单
对于中文球迷而言,语言和搜索习惯会直接影响“2026美加墨世界杯球队名单在哪里看”的体验。使用中文搜索时,容易跳出一些资讯站或论坛的转载内容,标题相似、发布时间却相差数月。为了提高准确率,一种实用做法是同时使用中英文关键词,例如在搜索时加入“FIFA squad list 2026 USA Canada Mexico”或“2026 World Cup final squad”,再配合球队名称英文,这样更容易直达官方或国际媒体页面。如果习惯在中文门户或社区看资讯,建议优先关注有明显来源标注、会注明“来自国际足联官网”“来源某国足协”的稿件,遇到只给出名单却没有任何来源说明的内容,阅读时就要多一分谨慎。一些大型平台会推出专门的世界杯频道,聚合各队名单、赛程、积分和伤病情况,合理利用这些整合页面,比零散刷短视频更有助于建立系统的赛事认知。
案例分析 一位球迷的多渠道对比实践
以一位习惯深度追踪世界杯的球迷为例,他在准备关注2026美加墨世界杯前期,就设计了一套自己的“查名单流程”。首先在FIFA官网锁定赛事专区,建立浏览器书签,方便第一时间查看官方名单更新;接着,他订阅了几家国际体育媒体的世界杯专题,主要用于阅读名单背后的战术解读和伤病动态;第三步是关注自己最在意的几支球队所属足协的官方账号,用来捕捉主帅的原话和初选名单变化。在2022年的实践中,他发现在某些关键球员临时伤退的情况上,足协和本国媒体反应更快,而FIFA名单更新略滞后;但在最终参赛阵容的完整性和标准化方面,FIFA页面明显更加清晰。通过这种多渠道对比,他明确了一个经验规则——重要程度排序为官方名单核实 优质媒体整合解读 社交平台补充细节,并准备以同样的方式应对2026年的球队名单信息洪流。
如何辨别和避开虚假或陈旧名单
在信息极度丰富的环境下,学会识别并避开有问题的名单,本身就是“2026美加墨世界杯球队名单在哪里看”这一问题的核心一环。一方面可以关注内容的发布时间和更新时间,如果某名单页面发布于预选赛初期,却被包装成“世界杯最终阵容”,显然值得怀疑;另一方面是看是否注明“正式名单”“最终名单”以及是否包含替补门将等细节,因为真正的世界杯参赛名单在人数和位置构成上有严格规定。另外一个重要信号是是否有明确来源:正规网站通常会写明“本名单根据FIFA官方数据整理”“名单来自某国足协发布会”,而模糊其词、只给出名单而不讲出处的内容,可信度往往较低。对于不确定的情况,最简单的办法依然是回到FIFA或足协官网,用几分钟进行交叉验证,这一点在开赛前最后两周尤为关键,因为那时伤病、停赛和技战术微调都会带来名单微小但重要的变化。

综合建议 为2026美加墨世界杯建立自己的信息路径
总体来看,“2026美加墨世界杯球队名单在哪里看”并不是只有一个标准答案,而是一个需要结合权威性、及时性和可读性来做权衡的问题。如果你追求的是绝对可靠的最终名单,那么FIFA官网和各国足协官方发布是不可替代的基础;如果你希望在了解名单的同时获得战术分析、球员故事和伤病背景,专业体育媒体和数据网站会为你补足语境;如果你享受碎片化浏览和即时讨论,社交平台和自媒体则能提供更生动的形式。关键在于,把官方渠道当作“锚点”,把媒体内容当作“扩展阅读”,把社交内容当作“灵感和趣味补充”,这样在2026年美加墨世界杯来临之前,你就能构建出一条适合自己的球队名单获取路线,让每一次搜索不再迷茫,而是有据可循、有源可查。
